竞赛通告
首页  >  通知公告  >  竞赛通告  >  正文
关于第二十届“中国好创意暨全国数字艺术设计大赛”报名参赛的通知

作者: 时间:2025-12-17 点击量:

一、赛事简介

中国好创意暨全国数字艺术设计大赛,英文名称:China creative challenges contest,简称3C大赛或“中国创意挑战大赛”,是入选教育部中国高等教育学会发布的《全国普通高校老员工竞赛分析报告》赛项,也是我国第一个以数字艺术、数字设计、数字创意、数字媒体以及数字技术创新领域各专业综合类规模大、跨学科、多专业、参与院校多、影响广泛的权威赛事,更是我国第一个将比赛上升到哲学高度的赛事。还是第一个免费为参赛作品提供版权保护与存证的大赛。

 

二、参赛对象

1、员工单元(团队/个人):在校员工(普通高校、高等职业院校)。

2、教师单元(团队/个人):在校教师。

三、大赛相关平台

(一)大赛报名与投稿、获奖作品公示、真伪查询平台:

在大赛官网www.cdec.org.cn,统一报名与上传作品。获奖名单公示期为一周。

(二)大赛公众号:

(关注公众号,第一时间获知赛事资讯、获奖名单)

 

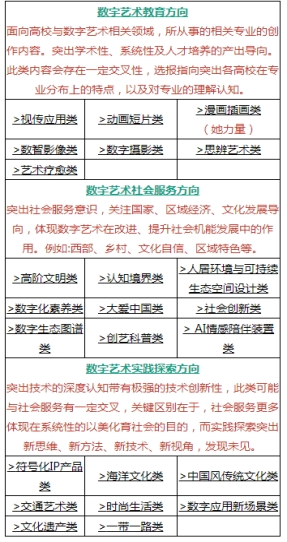
  1. 参赛类别

    常规赛道:

请详细阅读官网上每个投稿类别的诠释,按要求投稿,不符合类别主题要求的一律不能获奖

专项赛:

专项赛道请关注官网各赛道简章的截止时间,不同的赛道有不同的截止时间。

 

五、作品提交截止时间

全国分赛区作品投稿统一截止时间如下(不得提前):

报名及截稿时间:2025年10月20日-2026年6月30日17:00止(系统关闭);

省赛,国赛获奖名单公布:2026年8月25日之前。

 

六、bevictor韦德国际报名负责人及联系方式

刘老师:15721317127(手机)

844788011@qq.com邮箱)

(详见中国好创意暨全国数字艺术设计大赛官网:www.cdec.org.cn

 

版权所有 韦德国际(bevictor)-唯一官方网站 韦德官方网站武汉校区石油科技大楼A区2楼